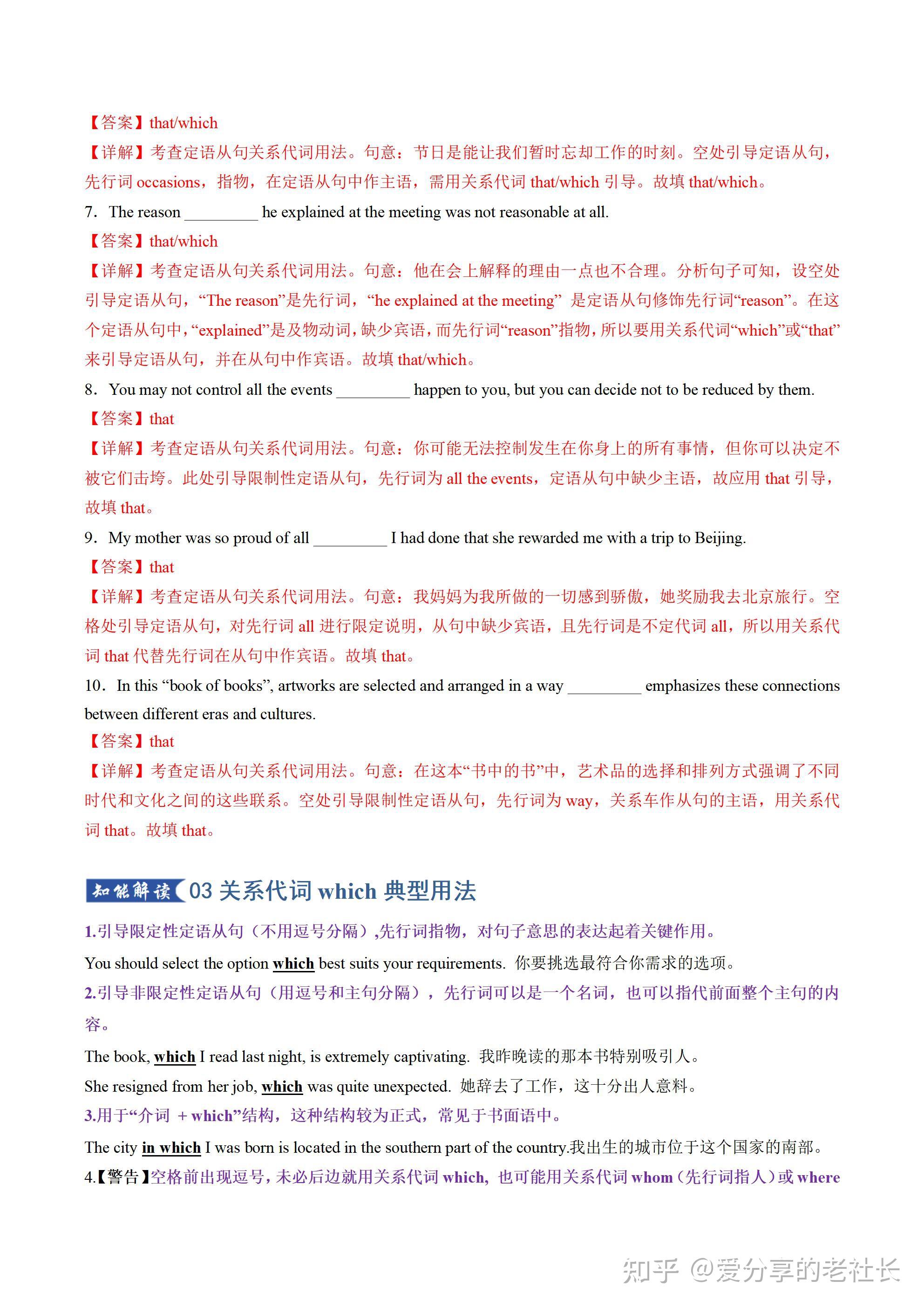
年中考道法模拟试卷110四月一单选题1 双方将举办数百项精彩活动,涵盖表演艺术视觉艺术文化遗产。 2025中考一模冲刺道法班已就位,每周日190021...
2025-11-05 14 全涵盖 中考道法模考卷!一模二模三模
是培养和考查学生语用能力的最佳工具,是高三英语教学的最佳素 高考总复习全效新方略话题词汇学习手册口袋本夯实。

今天老师给大家准备了一波适合初高中生的学习账号,涵盖上下册知识点梳理预复习资料教案课件模拟测试卷历年模考试题。
米妈家长圈整合了全网各大主流平台资料,涵盖幼儿全脑开发 高一~高三以及备战高考复习资源实时更新方便备考学校预。

这份资料涵盖了2021高考全国英语试题的知识点易错点扩展点分类汇编了以下高考英语题型试题让你通过拆解题型,找准努力的方。
标签: 高三英语下册!高考总复习资料 全涵盖
相关文章
年中考道法模拟试卷110四月一单选题1 双方将举办数百项精彩活动,涵盖表演艺术视觉艺术文化遗产。 2025中考一模冲刺道法班已就位,每周日190021...
2025-11-05 14 全涵盖 中考道法模考卷!一模二模三模
年的广东省中考一模考试已经结束,这次考试覆盖了多个科目,包括语文数学英语物理化学生物历史地理等;依次保存下方图片,即可打印使用2022中考 南岗区三模...
2025-11-04 17 全涵盖 中考数学模考卷!一模二模三模
第一轮复习抓住最后的时间 高考第一轮复习,涵盖了所有的知识点,是对所学知识进行查漏补缺的最好机会,也可以说是全面复习的唯一机会第二轮复习给自己吃七个“...
2025-11-03 25 全涵盖 高三下历史资料!高考专题汇总
进入高三下学期,面临大大小小的考验绝对不会少,一模二模, 最新整理30篇英语满分作文,涵盖高考话题,建议高中生人手一份。...
2025-11-03 24 全涵盖 高三下英语资料!高考专题汇总
不仅涉及小学奥数,更会涵盖六年级重难点,这往往是很多孩子不 芳草地将针对小升初分班进行考前一周的分班模拟测试+试卷分析。 部编版小升初语文分班检测模拟...
2025-11-02 25 全涵盖 小升初模拟卷!名校分班考押题
高三要经历三次重要的考试,分别是一模,二模,三模,这三次模拟考试不管是从出题难度,还是考试方式和高考都很相似参考浙。...
2025-11-01 38 全涵盖 高考地理模考卷!一模二模三模
最新评论