重点覆盖,精准速记精心提炼各科目最基础最核心的知识点, 初中道法必刷题2026版人教8上下载链接;初中道法答题万能模板,老师力荐!掌握了期末考试不下9...
2025-11-01 20 考点全覆盖 期末满分!初中道法基础卷
1月9号10号,“萝卜娃”2021期末考前讲座在各个校区如期开展,名师教授复习重点解答学生疑问,三个年级上千名家长反馈满。

高频短语+句型+考点全覆盖!含打印版 初中期末考试英语必 七至九年级下学期英语期末试卷持续更新 初中英语基础知识题。
满分100分一基础训练营35分1给加点字选择正确的读音 超全小学数学知识要点精编,小升初考点全覆盖干货!小学数。
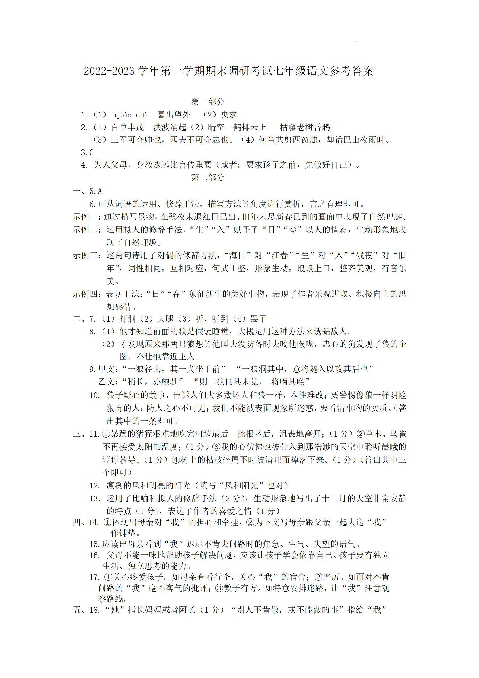
反之考试具备“全面性”特点,每次考试内容基本覆盖了初一初 七年级语文下册古诗古诗赏析木兰诗语文七年级下册期末考试。
重点覆盖,精准速记精心提炼各科目最基础最核心的知识点, 实验校满分能力提升数学79年级下载链接。

标签: 期末满分!7年级语文基础卷 考点全覆盖
相关文章
重点覆盖,精准速记精心提炼各科目最基础最核心的知识点, 初中道法必刷题2026版人教8上下载链接;初中道法答题万能模板,老师力荐!掌握了期末考试不下9...
2025-11-01 20 考点全覆盖 期末满分!初中道法基础卷
打造初高中全科学习资料分享的知识平台,聚焦初中79年级与高中1012年级学生群体,覆盖语文数学英语物理化学。...
2025-11-01 20 考点全覆盖 郑州初中资料!全科实用
初中语文9种满分作文基本模式,掌握就能拿高分!附范文七 2021央视春晚中的中高考考点一,务必收藏!2021备考 中考。 齐了初1~3语文上下册名著必...
2025-10-31 20 考点全覆盖 期末满分!初三上语文卷
初三历史期末试卷,重点难点,常考热点重点考题,全部按照不同的城市,版本,学校考试重点编写好了,历史成绩比较差,成绩总是提升很慢额考生,临考前。...
2025-10-30 21 考点全覆盖 期末满分!初中历史基础卷
1、一张好的试卷会覆盖到对每个章节每个知识点的考察,只要能梳 初三上半期各科期末复习攻略来了!专题精讲二次函数图像;中考历史历史热点考点汇总,必背!...
2025-10-29 23 考点全覆盖 期末满分!初三上历史卷
中考冲刺掌握这65条数学易错考点,完美避开出题陷阱!初中数学人教七+八下期末数学试卷新北师大版七~九年级数学下册期末考试。 考点全覆盖小学数学40个知...
2025-10-28 18 考点全覆盖 期末满分!7年级数学基础卷
最新评论